江阳区24家企业入选泸州首批生产性服务业资源库
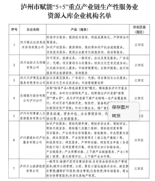
1月26日,泸州市经济和信息化局正式公布全市赋能“5+5”重点产业链的首批生产性服务业资源库入库名单,共有48家企业机构入选。其中,江阳区表现突出,四川联众达信息技术咨询有限公司等24家企业成功入选,占全市总数的一半。
![]()
入库部分名单
为加快构建现代化产业体系,推动先进制造业与现代服务业深度融合,泸州市于2025年11月启动了面向“5+5”重点产业链的生产性服务业资源入库征集工作。本次征集面向为全市5大重点制造产业链和5大重点融合产业链提供专业服务的企业与机构,经过自主申报、区县(园区)初审、专家评审及公示等规范程序,最终确定了首批48家入库单位。此次入库企业业务范围涵盖了研发设计、信息技术、人力资源、仓储物流、供应链管理、检验检测、知识产权等多个专业领域,将为泸州市“5+5”重点产业链的协同发展与提质增效提供多元化、专业化的服务支撑。
![]()
江阳美景(张红 摄)
下一步,江阳区将以此次资源库建设为契机,强化政策引导与服务对接,积极推动辖区入库企业深度融入全市重点产业链,促进生产性服务业与制造业融合发展,为区域经济高质量发展注入新动能。
